USART.

 



La USART o Universal Synchronous and Asynchronous serial Receiver and Transmitter es un dispositivo de comunicación serial altamente flexible, sus principales características son:

 

  • Operación Full Dulpex
  • Registros de transmisión y recepción independientes
  • Operación síncrona o asíncrona
  • Generador de Baud Rate de alta resolución
  • Detección de error
  • Filtro de ruido
  • Modo de comunicación multiproceso
  • Doble velocidad en modo de comunicación asíncrono



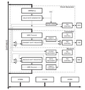
Diagrama a bloques de la USART.






El manejo de la comunicación serial presenta muchos beneficios, entre los que destacan, el control de sistemas a través de la computadora realizando cálculos complejos, visualizando y graficando datos, entre otros. Es importante destacar que también existen muchos programas aparte de la hyperterminal los cuales pueden entablar comunicación serial con el microcontrolador, programas como MatLab, LabVIEW, TeraTerm entre otros.







*******las referencias se encuentran solo con link de pagina, ya que donde fueron consultadas no se encontraron los datos del autor********




https://hetpro-store.com/TUTORIALES/comunicacion-serial/

Comentarios

Entradas populares